中国政府网
山西省人民政府网
吕梁市人民政府网
IPV6
繁體
无障碍浏览
首页
政务动态
政务公开
政务服务
政民互动
走进文水
当前位置:
首页
>
政府信息公开
>
法定主动公开内容
>
目录清单类
>
部门权责清单(已归档)
>
县文化和旅游局
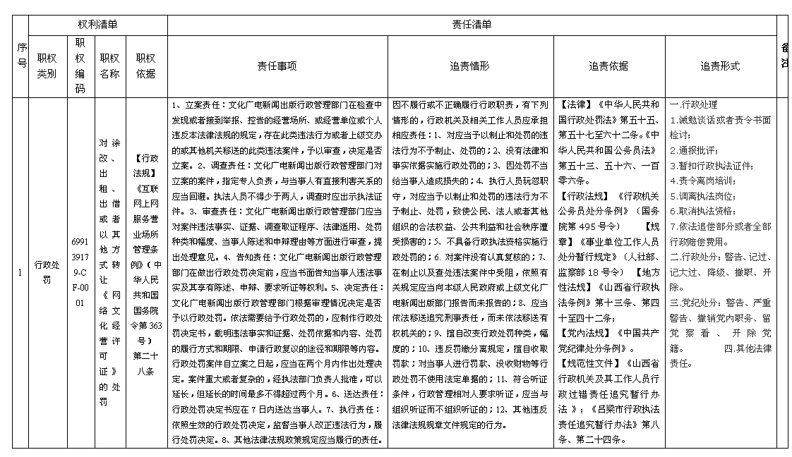
行政处罚699139179-CF-0001对涂改、出租、出借或者以其他方式转让《网络文化经营许可证》的处罚
时间:
2016-04-26
来源:
文水县文化局
收藏
打印
字体:
放大
正常
缩小
文水县文化局行政处罚权力和责任清单
扫一扫在手机打开当前页面